跳到主要內容區
您的瀏覽器不支援JavaScript功能,若網頁功能無法正常使用時,請開啟瀏覽器JavaScript狀態
Menu
Menu
回首頁
本校首頁
網站導覽
English
Menu
最新消息
一般公告
課程異動
活動公告
法學院公告
徵稿&徵才公告
法律學系行事曆
空間開放時間
系所資訊
系所介紹
師資陣容(專任)
師資陣容(兼任)
系所助理
學術研究
活動剪影
課程資訊
課程資訊
課程地圖
大學部課程
碩士班課程
碩專班(法律組)課程
碩專班(學士後法律組)課程
上課教室查詢
招生資訊
大學部
碩士班
碩士在職專班
轉學考
隨班附讀學分班
國際經貿班
學生專區
獎學金專區
本系導師名單
教學助理名單
職涯進路地圖
學生學習資訊
師生座談會議紀錄
研究所專區
論文申請公告
學術倫理教育課程
本系研究室公告
畢業生論文專區
下載專區
大學部法規
碩士(專)班法規
其他法規
大學部表格
碩士(專)班表格
其他表格
榮譽榜
國家考試
研究所
書卷獎
其他優秀事蹟
系友專區
系友會公告
系友會介紹
組織章程
理監事名冊
傑出系友
活動花絮
會議記錄
愛心芳名錄
首頁
最新消息
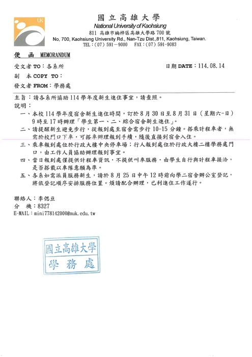
【協助公告】學生宿舍生活輔導員-114學年度新生進住事宜
瀏覽數:
登入成功
Close (Esc)
Share
Toggle fullscreen
Zoom in/out
Previous (arrow left)
Next (arrow right)